besleme devresinde ki kondansatör

Amplifikatörler » Hoparlör amplifikatörleri, preamplifikatörler hakkında soru ve incelemeleriniz...

besleme devresinde ki kondansatör

Okunmamış iletigönderen sasen » 07 May 2016, 22:51

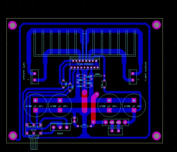
Arkadaşlar aşağıdaki anfi devresinde diyotdan sonra 4 adet 4700uF lık kondansatör kullanılmış.1 adet 4700uF kullanılması ile 4 adet kullanılması arasında ne gibi bir fark olur?1 tane 4700uf besleme için yeterli değil midir?
tda1554Q.jpg
sasen
DIY Audio Takipçisi
 
İleti: 78
Kayıt: 12 Eyl 2008, 22:25
İl: Adana


Ynt: besleme devresinde ki kondansatör

Okunmamış iletigönderen devirsefa » 08 May 2016, 01:33

Kondansatörler kaliteliyse belki yeterlidir ama kondansatörleri pararlelledikçe ve kapasitesini arttırdıkça ESR(eşdeğer seri direnç) düşer , kondansatörün dolup boşalma hızı artar, ripple denilen dalgalanmaları daha iyi bastırır, ve gerekli akımın daha hızlı sağlanmasını sağlar. Yani sürekli ve temiz bir DC elektrik almak için iyidir. Temiz elektrik de dengeli, detaylı, temiz ses olarak etki eder.
Genellikle "Ne kadar kapasite o kadar iyidir" denilir.
devirsefa
DIY Audio Fanatiği
 
İleti: 109
Kayıt: 31 Ağu 2014, 17:03
İl: İstanbul

Ynt: besleme devresinde ki kondansatör

Okunmamış iletigönderen sasen » 08 May 2016, 12:15

devirsefa yazdı:Kondansatörler kaliteliyse belki yeterlidir ama kondansatörleri pararlelledikçe ve kapasitesini arttırdıkça ESR(eşdeğer seri direnç) düşer , kondansatörün dolup boşalma hızı artar, ripple denilen dalgalanmaları daha iyi bastırır, ve gerekli akımın daha hızlı sağlanmasını sağlar. Yani sürekli ve temiz bir DC elektrik almak için iyidir. Temiz elektrik de dengeli, detaylı, temiz ses olarak etki eder.
Genellikle "Ne kadar kapasite o kadar iyidir" denilir.

Bu yararlı bilgi için çok teşekkür ederim.
sasen
DIY Audio Takipçisi
 
İleti: 78
Kayıt: 12 Eyl 2008, 22:25
İl: Adana


Amplifikatörler


 


  • Bu konular da ilginizi çekebilir:
    Cevaplar
    Gösterim
    Son ileti

Kimler çevrimiçi

Bu forumu görüntüleyenler: Google [Bot] ve 0 misafir