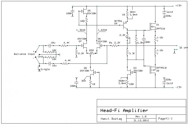
Preampl. olarak yola çıkıldıktan sonraki sonuçlar bu alanda da iş yaparım demesi üzerine
ballaced input olarak test edildikten sonra buradaki yerini almalıydı.
Umarım beklentilere cevap verecektir.
Selamlar
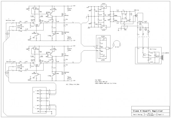
hamist yazdı:Preampl. olarak yola çıkıldıktan sonraki sonuçlar bu alanda da iş yaparım demesi üzerine
ballaced input olarak test edildikten sonra buradaki yerini almalıydı.
Umarım beklentilere cevap verecektir.
Selamlar

caglarm yazdı:Bitmiş bir iş görmek mutluluk verici,darısı başımıza
Amatör yazdı:Hamit Bey, müthiş bir çalışma olmuş gerçekten,çok beğendim.
Ammann nazar değmesin![]()
Kutuya bir volume potansı koymak istesek,değeri ne olmalı nasıl bir bağlantı yapmamız gerekli? Balanced giriş ile normalde uyguladığımız potansiyometre bağlantısı nasıl yapılır?Yapılır mı?
Selamlar
Bu forumu görüntüleyenler: Google [Bot] ve 0 misafir