darkbluedragon yazdı:dhan000 yazdı:devreye dikkat ederseniz devrede de trafo yok bu durumda yük şebekeye seri bağlı durumda... siz yük üzerinden 1amper akıtmak isteyince seri olarak bağlı olduğu şebekeden de 1amper çekecektir ...
yazdığıma dikkat edin yük üzerinde 30watt harcanırken şebekden 220watt harcanır kayıp güç sistemdeki seri olarak bağlı olan kondansatör ve direnç üzerinde kalır...
sistemin seri bir devre olduğuna dikkat edin ana koldan geçen akım bütün sistemden çekilen akımdır...
haa diyorsanız ki bu bir tristörlü kıyıcı ac gerilimin düşen kenarı 30 volt olunca iletime geçiyor 30 volt üstünde kesimde derseniz durum değişir...

o zaman bnm dediğim gibi regüleli bi güç kaynağı yapsak diyelim 12v 30 amper güç veren bir devre olsa 220v X 30A = 6600W yapar sizin mantıkla buda seri bağlı demi

akşam akşam güldürdünüz, çok yaşayın

o zman kimse şebekeye dirençle 10-15 tane led bağlamasın 40w ampul taksın boyasın ledlerle aynı akımı çekiyor nasıl olsa

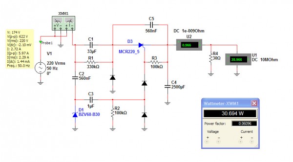
Bakın bu devreyi şebeke üzerinden değil de,
220/220 bir trafo ile beslemeyi denersek kesinlikle 50VA trafo bile yetmeyecektir.
Zira watt olarak bakıldığında 30W gözüküyor olsa da,
sözünü ettiğim power factor(akım ve voltaj arasındaki açı) etkisi nedeni ile
rms akım 2A üzerinde olacaktır.
Evet, scr bizim ihtiyacımız olan bölgede aktif olacak,
bu noktada tepe voltajı 30V tan çok daha yüksek olacak,
ki bu nokta zaten akım ve gerilim arasındaki farkın da
sebebi.
Bu tartışma üzerine hazırladığım simulasyonu ekledim.
Girişteki prob bilgilerinde rms akım söylemek istediklerimi açıklıyor.
Selamlar...