SE Pwr Sply

Güç Kaynakları » Ses devrelerinde kullanılan komponentler kadar, güç kaynağının kalitesi de önemlidir. Güç kaynakları hakkındaki soru(n)lar

Ynt: SE Pwr Sply

Okunmamış iletigönderen hakan-imp » 15 Arl 2012, 01:49

Hocam yapacağımız devre için hazır satılan 3mh şebeke filtresi almıştım buna parelel bir drenç bağlamaya gerek varmı? diyot çıkışlarıyla filtre kondanstrlr.arasına koyacağım..
hakan-imp
DIY Audio Fanatiği
 
İleti: 128
Kayıt: 23 Mar 2011, 19:29
İl: Gaziantep


Ynt: SE Pwr Sply

Okunmamış iletigönderen hamist » 15 Arl 2012, 14:11

hakan-imp yazdı:Hocam yapacağımız devre için hazır satılan 3mh şebeke filtresi almıştım buna parelel bir drenç bağlamaya gerek varmı? diyot çıkışlarıyla filtre kondanstrlr.arasına koyacağım..


Diod çıkışları ile elk.kond. arası için 3mH büyük bir değer.
Peak akımları kontrol altında tutmak için bu güç ve akımda
kabaca 0.1mH civarı olması daha faydalıdır.
3mH kullanırsak çok fazla voltaj kaybı olur ve dc besleme üzerinde salınımlar
oluşabilir.
3mH elk.kond. ler arasına a class devreler için dirençsiz kullanılabilir.
Diodlar ile elk.kond. arasına 0.47-0.22 ohm bu devre akımı için 5W kullanmak
bobin temin edemezsek kullanılabilir.

Kullanılan bobinler, şebeke frekansları için sac nüve olmalı, ferrit nüve kullanılmış ise,
şebeke frekansları için uygun olmaz.Bunlar daha çok EMI filter devrelerde kullanılır.
Tüketimleri ile ünlü ülkelerin tarihlerini üreten ülkeler yazar.
hamist
DIY Audio Gurusu
 
İleti: 1401
Kayıt: 24 Mar 2011, 23:45
İl: istanbul
Meslek: endüstriel elektronik

Ynt: SE Pwr Sply

Okunmamış iletigönderen hakan-imp » 15 Arl 2012, 14:34

hamist yazdı:
hakan-imp yazdı:Hocam yapacağımız devre için hazır satılan 3mh şebeke filtresi almıştım buna parelel bir drenç bağlamaya gerek varmı? diyot çıkışlarıyla filtre kondanstrlr.arasına koyacağım..


Diod çıkışları ile elk.kond. arası için 3mH büyük bir değer.
Peak akımları kontrol altında tutmak için bu güç ve akımda
kabaca 0.1mH civarı olması daha faydalıdır.
3mH kullanırsak çok fazla voltaj kaybı olur ve dc besleme üzerinde salınımlar
oluşabilir.
3mH elk.kond. ler arasına a class devreler için dirençsiz kullanılabilir.
Diodlar ile elk.kond. arasına 0.47-0.22 ohm bu devre akımı için 5W kullanmak
bobin temin edemezsek kullanılabilir.

Kullanılan bobinler, şebeke frekansları için sac nüve olmalı, ferrit nüve kullanılmış ise,
şebeke frekansları için uygun olmaz.Bunlar daha çok EMI filter devrelerde kullanılır.



Hocam değerini yanlış söylemişim 5.3mh ferrit nüve kullanılmış peki bunu 2 kondans. arasında kullanabilirmiyim? Drenç yerine bunu koymayı düşünüyorum....


http://www.bluemavi.com/vitrin/kategori ... tegori=580

en baştaki olan
hakan-imp
DIY Audio Fanatiği
 
İleti: 128
Kayıt: 23 Mar 2011, 19:29
İl: Gaziantep

Ynt: SE Pwr Sply

Okunmamış iletigönderen hamist » 15 Arl 2012, 14:43

Kond.ler arasına kullanılabilir olabilir sanıyorum, ama direnç olarak çok küçük kalacak olmalı,
bence gereksiz kalabalık ve olası başka sorunlar ihtimalini gözden kaçırmamak gerek.
Tüketimleri ile ünlü ülkelerin tarihlerini üreten ülkeler yazar.
hamist
DIY Audio Gurusu
 
İleti: 1401
Kayıt: 24 Mar 2011, 23:45
İl: istanbul
Meslek: endüstriel elektronik

Ynt: SE Pwr Sply

Okunmamış iletigönderen hakan-imp » 16 Arl 2012, 02:26

O zaman bir faydasını göremeyeceksek hiç uğraşmayalıum..Bu durumda 0.47ohm direnç kullanmak daha iyi sonuç verecek galiba...
hakan-imp
DIY Audio Fanatiği
 
İleti: 128
Kayıt: 23 Mar 2011, 19:29
İl: Gaziantep

Ynt: SE Pwr Sply

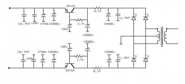
Okunmamış iletigönderen hamist » 28 May 2013, 22:15

Bu başlığa yeni bir eklenti.

Devrenin bu kısmında self yerine, aynı zamanda soft start görevi de gören darlington power transistor eklendi.
Bu durumda verim kaybı olmaksızın, sıfıra yakın ripple düzeyi ile class a devreler için ideal devrelerden biri oluyor.
Ripple sıfıra yakın dedim, zira scope. umun ölçme sınırı dışında kaldı.

2 x 1.5A için küçük bir soğutucu yetiyor, zira dissipation 2V x Akım kadar olur (2x1.5=3W ) ...

Not: tüm elemanlar için, pcb olacak ise olabildiğince kalın hatlar ile,
kablolama olacak ise yine kalın kablolar ile mutlak star gnd. yapılmalı.

Selamlar...
Eklentiler
class a pwr sply.jpg
Tüketimleri ile ünlü ülkelerin tarihlerini üreten ülkeler yazar.
hamist
DIY Audio Gurusu
 
İleti: 1401
Kayıt: 24 Mar 2011, 23:45
İl: istanbul
Meslek: endüstriel elektronik

Reklamlar

Ynt: SE Pwr Sply

Okunmamış iletigönderen Amatör » 28 May 2013, 23:10

Güzel bir uygulama olmuş.
Bir nevi kapasite çoklayıcı görevi yapıyor herhalde.
Amatör
DIY Audio Gurusu
 
İleti: 775
Kayıt: 07 Eyl 2009, 19:15
İl: Zonguldak

Ynt: SE Pwr Sply

Okunmamış iletigönderen hamist » 28 May 2013, 23:16

Amatör yazdı:Güzel bir uygulama olmuş.
Bir nevi kapasite çoklayıcı görevi yapıyor herhalde.


Transistor girişinde bu akım için 0.5Vpp gibi ripple var
Transistorün çalışma bölgesi bu seviyenin altında kaldığı için,
base kond. (100u) bu ripple ı filtre edip base e temiz bir dc akım sağlıyor.
Base Emiter kaybı 1V olduğu için, giriş voltajının 1V altı garanti edilmiş oluyor.
Çıkıştaki kond.ler ile akım yoğunluğu artırılarak ideal bir dc voltaj çıkışı
sağlıyor.
Base deki 100u aynı zamanda 2.7K direnç ile soft start görevi de yapmış oluyor.
Tüketimleri ile ünlü ülkelerin tarihlerini üreten ülkeler yazar.
hamist
DIY Audio Gurusu
 
İleti: 1401
Kayıt: 24 Mar 2011, 23:45
İl: istanbul
Meslek: endüstriel elektronik

Ynt: SE Pwr Sply

Okunmamış iletigönderen Amatör » 28 May 2013, 23:31

Transistörün beyzinden şasiye gerekli görülürse bir direnç koyarak çıkış gerilimi azaltılarak regülasyon artırılabilir herhalde.Tabii ki transistörün sınırları dahilinde olabilir,çünkü boşta bile fazlaca yük bindirmiş oluruz bu şekilde transistöre.Çıkışta hiç ripple olmadığına göre aslında gerek de olmayabilir.Benzer bir uygulama ile çalışıyor şu an benim WCF SE amplim.
Amatör
DIY Audio Gurusu
 
İleti: 775
Kayıt: 07 Eyl 2009, 19:15
İl: Zonguldak

Ynt: SE Pwr Sply

Okunmamış iletigönderen hamist » 28 May 2013, 23:38

Amatör yazdı:Transistörün beyzinden şasiye gerekli görülürse bir direnç koyarak çıkış gerilimi azaltılarak regülasyon artırılabilir herhalde.Tabii ki transistörün sınırları dahilinde olabilir,çünkü boşta bile fazlaca yük bindirmiş oluruz bu şekilde transistöre.Çıkışta hiç ripple olmadığına göre aslında gerek de olmayabilir.Benzer bir uygulama ile çalışıyor şu an benim WCF SE amplim.


Evet, voltaj bölücü (bu doğru anlamda regule olmaz),
ya da zener kontrolu eklersek giriş voltajı
gereksinimi yükseleceği için dissipation yükselecek.
Bu devre bu hali ile geniş bir çalışma voltaj aralığında
düşük kayıpla ripple sorunu çözecektir.
Tüketimleri ile ünlü ülkelerin tarihlerini üreten ülkeler yazar.
hamist
DIY Audio Gurusu
 
İleti: 1401
Kayıt: 24 Mar 2011, 23:45
İl: istanbul
Meslek: endüstriel elektronik

ÖncekiSonraki

Güç Kaynakları


 


  • Bu konular da ilginizi çekebilir:
    Cevaplar
    Gösterim
    Son ileti
  • 12V 50W PWR Sply
    Eklenti(ler) gönderen hamist » 14 May 2011, 20:01
    2 Cevaplar
    1318 Gösterim
    Son ileti gönderen hamist Son iletiyi göster
    15 May 2011, 00:56
  • Pwr Sply Input
    Eklenti(ler) gönderen hamist » 12 Haz 2011, 17:43
    2 Cevaplar
    1044 Gösterim
    Son ileti gönderen hamist Son iletiyi göster
    13 Haz 2011, 16:31

Kimler çevrimiçi

Bu forumu görüntüleyenler: Google [Bot], Semrush [Bot] ve 0 misafir