GU50 SE çalışmam ,trafom için C Core beklerken,
kendim ve sizler için ATX trafolu SMPS (regulesiz)üzerindeki çalışmalarımı
sonuçlandırdım.
Sadece 50Hz trafo yerine kullanım amacından yola çıkarak,
ki regüleli projem LLC olarak sırada bekleyecek biraz daha,
ellerimizdeki ATX pwm smps trafolarını bir şekilde değerlendirelim
demek istiyordum.
Diyemedim tabii, zira kazın ayağında bir sorun var.
Zira hiç bir kaynak ve akademik çalışmalarda,
ATX smps lerde kullanılan EI32 ya da EE32 core kullanımı ile
etiketinde yazan 300-500W lar gibi güçler görememiştim
ve bu merakımı da test etmiş oldum.
Bu smps lerin etiketlerinde yazan güçlerin farklı bir anlamı olmalı
düşüncesindeyim bir süredir.
Şöyle düşünelim;
5V 30A 150W, 3.3V 20A 66W, aslında 3.3V da 5V sargısından alındığı için,
5V sargısı 225W oluyor ve buradan da 5V 55A gibi bir akım çıkıyor,
aradaki 2 voltun kayıplarını düşünmeden tabii.
12V çıkışı hiç düşünmeden, 5V tel kesitlerini düşündüğümüzde,
55A akım taşıyabilmesi için süper iletkene yakın kalite olmalı.
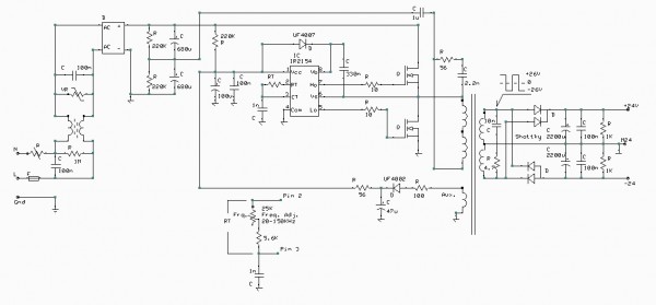
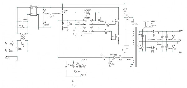
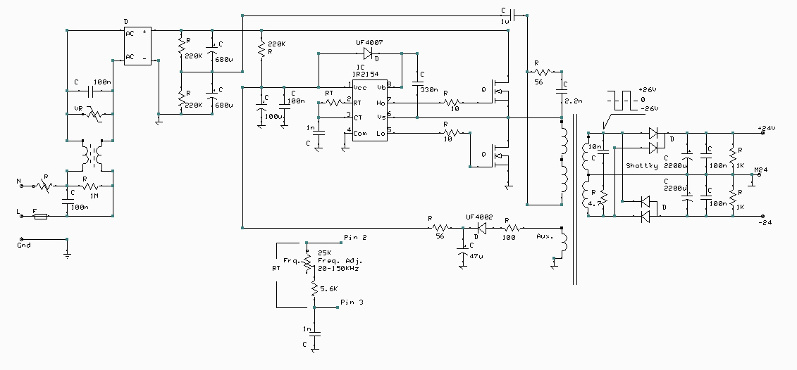
Ekteki fotograflardan anlaşılacağı gibi bu trafoları değişik
hesaplama ve bazen de trafo prensibi olarak düşünüp
defalarca sararak, defalarca test etmeme rağmen, 250W gibi bir sonuca ulaştığımda,
ki 150W dahil, hem trafo, hem de soğutucuya rağmen mosfetler kabul sınırlarının üzerine
doğru ısınmaya başladı.Buna rağmen 225W yük altında 3-4 saati geçmiş olması,
şebeke tarafından bakıldığında %75 verim fena sayılmaz, zira beslemede
elektrolitik kondansatorler kullanılarak kurulan bu tip besleme devreleri
aslında oldukça verimsizdir.Bu kayıplarla birlikte verim %75.
Notlarım:
1) PWM SMPS devreler ile simetrik voltajlar alındığı iddiasında olanların devrelerine
yapacağınız yatırım ve emekleriniz çöp olacaktır.
2) Piyasa nüveleri ile beklentilerimiz olan hiç değilse 50KHz gibi frekanslarda
başarı düşünmek hayal olarak çıktı karşıma.
3) IR2153-IR2154 self oscillating entegrelerin kurgusuna ATX SMPS trafolar ekleyerek
başarı elde etmiş arkadaşlarımız aramızda da varsa, ellerindeki test sonuçlarını paylaşırsa
ben de ikna olmuş olacağım.
Devre ekte, trafo da öyle, hem trafo, hem de transistorler ısıl kayıplar anlamında
kabul sınırlarda değil, ha elbette lamba yakıyor, hem de 220V değil, 24V toplam 225W.
4)Ve eğer bu tür devreler üzerinde çalışacaksak oradan buradan bulduğumuz belirsiz
nüvelere başarı için dil dökmek yerine, bilinen yüksek frekans power core larla
koklaşmak başarı için şart gibi.
Sonunda endüstirde kullanılmış arızalı bir SMPS devresinden
Ferroxcube PQ40/40 3C94 nüveyi çıkarıp o'nu denemek istedim.
3C94 100KHz ve üzeri kullanılabilen bir materyal.
Kullanıldığı devre gerçek anlamda toplam 450W, ben burada original sargıları ile
100KHz de kullandım.
Trafo öncekilerle aynı yükte hiç ısınmadı, mosfetler aynı soğutucu ile 40-50C kadar.
Selamlar









