Ir2153 Sorunları

Güç Kaynakları » Ses devrelerinde kullanılan komponentler kadar, güç kaynağının kalitesi de önemlidir. Güç kaynakları hakkındaki soru(n)lar

Ir2153 Sorunları

Okunmamış iletigönderen birgitay » 08 Arl 2015, 14:26

Son zamanlarda , kendi amplifkatörlerim için Smps'ye ihtiyaç duydum. Fakat Ir2153'lerde sanırım sorun var patates çoğu. Ne kadar regüle ile beslesemde frekans ölçemedim. Hepsi ısınıp yanıyor. Sizlerdede böyle sorun varmı ? Smd'leri geçen başka bir çalışmada denedim sorun yok. Dip olanlarında sorun var .
Eklentiler
11255046_554214898066122_73682709132906543_n.jpg
Facebook Elektronik üzerine sayfam : https://www.facebook.com/groups/1216358921722507/
birgitay
DIY Audio Gurusu
 
İleti: 896
Kayıt: 04 Nis 2012, 22:16
İl: Kocaeli
Meslek: Elektronik


Ynt: Ir2153 Sorunları

Okunmamış iletigönderen ekrem3457 » 08 Arl 2015, 14:39

Bir kaç ay önce bende 2153 ile bilindik ve kesin çalışan devre yaptım.Ama çalıştıramadım nedense öylece kenarda duruyor devre.Halbuki çalışmaması için hiçbir sebep yoktu.
Kullanıcı avatarı
ekrem3457
DIY Audio Fanatiği
 
İleti: 173
Kayıt: 21 Arl 2011, 18:55
İl: istanbul

Ynt: Ir2153 Sorunları

Okunmamış iletigönderen birgitay » 08 Arl 2015, 16:55

Evet dostum aynen haklısın Dip malzeme alıp kullandıysan hepsinde aynı sorun var sanırım. Smd'lerde yok sanırım böyle bir sorun . Zira böyle bir çalışma yerine sanırım Half Bridge olarak Sg3525 vede Ir2110 gibi çalışma yapmak gerekiyor ....
Facebook Elektronik üzerine sayfam : https://www.facebook.com/groups/1216358921722507/
birgitay
DIY Audio Gurusu
 
İleti: 896
Kayıt: 04 Nis 2012, 22:16
İl: Kocaeli
Meslek: Elektronik

Ynt: Ir2153 Sorunları

Okunmamış iletigönderen dojidoshi » 08 Arl 2015, 20:29

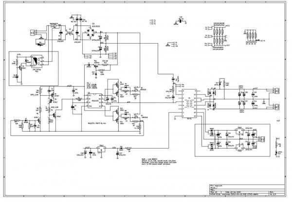
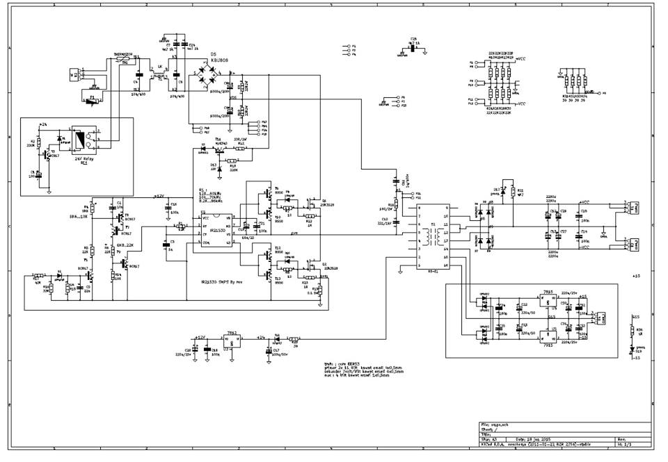
IR2153 açık şemayı daha net görünecek şekilde yeniden paylaşabilirmisiniz.

Denemek isterim.DIP kılıfta eskiden kalma 2 adet IR2153 bulunmakta.

Denemeden bilemeyiz değil mi ?
dojidoshi
Yeni Üye
 
İleti: 3
Kayıt: 14 Şub 2014, 22:03
Konum: KDZ.EREĞLİ
İl: ZONGULDAK
Meslek: FİNANS/B.T.

Ynt: Ir2153 Sorunları

Okunmamış iletigönderen Kapibara » 09 Arl 2015, 01:00

DIP MC34063 lerde sıkıntılı biraz, gerçi smd denemedim.
İki tane ON Semiconductor markalı geçti elime, standart şemayı 3 voltta çalıştıramadım ve verimi kötü.
Benzer şikayetler nette mevcut belkide ben beceremedim bilemiyorum.
Sahte olma ihtimali de var tabi, böyle saçmalıklar yüzünden insan soğuyor durduk yere.
Kullanıcı avatarı
Kapibara
DIY Audio Gurusu
 
İleti: 435
Kayıt: 22 Şub 2007, 03:05
İl: Sakarya

Ynt: Ir2153 Sorunları

Okunmamış iletigönderen birgitay » 09 Arl 2015, 13:25

Demek ki şikayet etmek lazım satıcılara almayağız artık . Kaçıncı entegre bu ya...... Yük'te bile değil yani pin uçları boşta frekans ölçemiyorum .
Facebook Elektronik üzerine sayfam : https://www.facebook.com/groups/1216358921722507/
birgitay
DIY Audio Gurusu
 
İleti: 896
Kayıt: 04 Nis 2012, 22:16
İl: Kocaeli
Meslek: Elektronik

Reklamlar


Güç Kaynakları


Kimler çevrimiçi

Bu forumu görüntüleyenler: Google [Bot], Semrush [Bot] ve 0 misafir