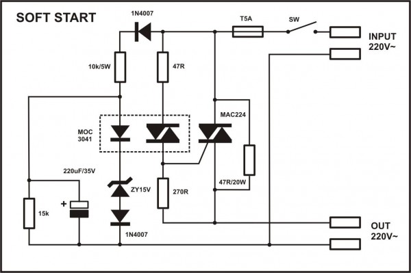
raconcu yazdı:Mac224 piyasada yok.(izmirde yasiyorum hic bir yerde yok) acaba mac224 un yerine ne kullanilabilir?
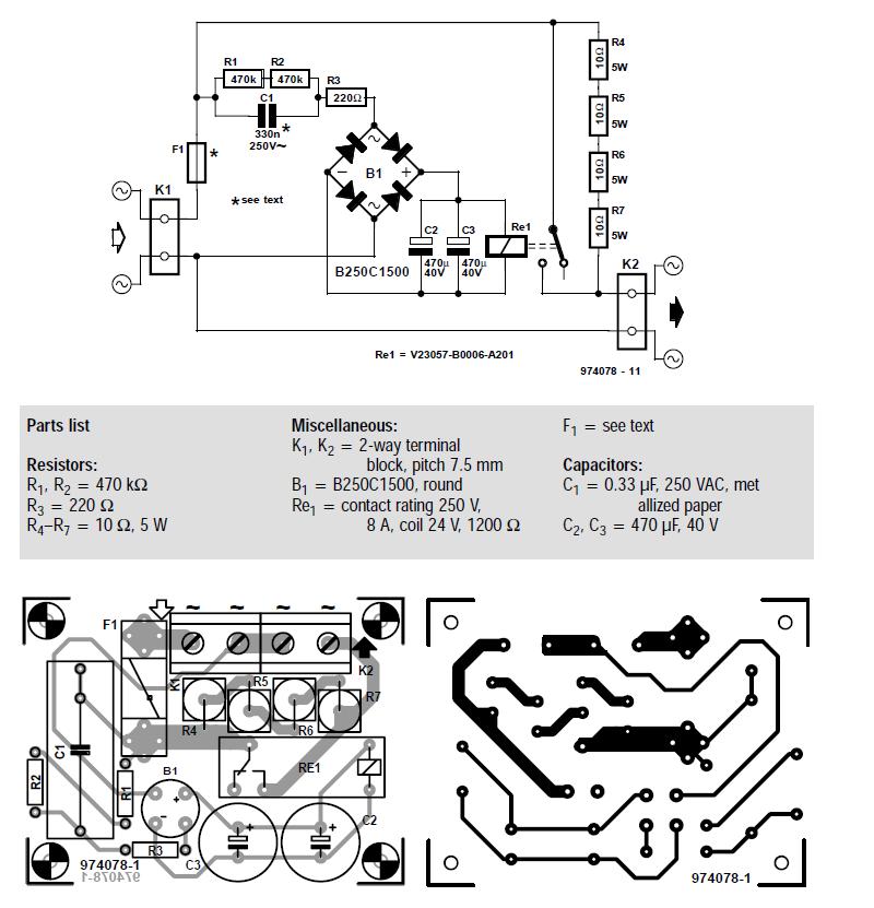
Elector elektronik dergisinin 1997 yılı sayısından alıntıdır...siftery yazdı:Bu devre büyük trafo da da kullanılabilir mi ? Ben fişi ilk taktigim da ışık kısiliyor fiş te de ark oluyor bunları önler mi ?
Zaaten ışığın kısılması trafoya ilk akım verildiğinde tepe akımı yaptığındandır.... Devrede akım kısa bir zaman için 47 ohm 20Watt direnç üzerinden gönderilip sonra ana akım trafoya veriliyor... Bu da ilk tepe akımlarını önlüyor...300Wattlık(400W Trafo ile) amfide kullandım bu devreyi hiç ses yapmıyor... Gayet iyi.. Arkta yapmıyor...
Bütün markalı yüksek güçlü amfiler bu tasarımlardan kullanmakta...Artı birde amfi çıkışına hoparlör geciktirici devre koyduğumuzda amfiden hiç ses çıkmıyor ilk açılışta... 
siftery yazdı:Peki hocam küçük devrelere chip lere düşük voltaj verme olasılığı varmı yanması ni istemem doğrusu
Bu forumu görüntüleyenler: Google [Bot] ve 0 misafir