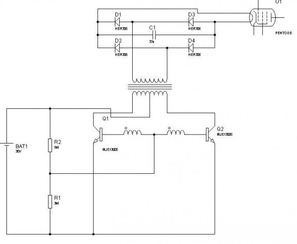
Icarus yazdı:Self-resonant uzak bir smps yaptım (25kHz'De çalışıyor)
Fakat çıkışındaki köprü diyotlar inanılmaz ısınıyor (diyotlar 3A 50ns ve devreden sadece 1.6A çekiyorum)
Sebebi ne olabilir ?

1.6A çıkış akımının delta I değeri=1.6x2=3.2A e denk geliyor.
Half bridge SMPS lerde diod çıkışındaki selfler oldukça önemli,
ısınma nedeni buradaki selfe bağlı olabilir.
Kullandığınız diodların kalitesi önemli.
Bir de primer ve sekonderde sargılara paralel olması gereken
smoot elemanlarının, burada oluşması muhtemel
harmonikler üzerinde yeterince etken olup olamadığı.
İlk aklıma gelenler...
Verdiğim linkte çıkışlardaki selflerle ve sarımlarla ilgili online formulasyon var.
İşinize yarayabilir.
http://schmidt-walter.eit.h-da.de/smps_e/smps_e.html#L