Arkadaşlar yaptığım anfiden hiçbir şekilde ses alamıyorum. Yani herşey tamam ama ses çıkmıyor devreden. Sizce nedeni ne olabilir?
İlk taktığım entegreden kısa bir süreliğine de olsa ses almıştım. Sonra bir şey oldu ses bozulmaya ardında da yavaştan kısılmaya başladı. Sanırım entegre yanmıştı. Bir süre sonra da ses tamamen gitti. İkinci entegreyi lehimledim ama ondan da bir türlü ses alamıyorum. Sizce nerede hata yapıyorum ?
Not: Bu işleri hobi olarak yapıyorum ve elim daha gelişmedi. Resimlerdeki amatörlüğümden dolayı kusura bakmayın
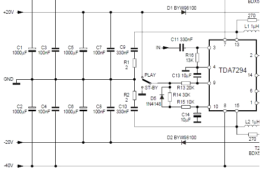
Entegre : TDA7294 100V - 100W DMOS AUDIO AMPLIFIER WITH MUTE/ST-BY
Devrede 90 w trafo kullandım, anfiyi son gücüne kadar kullanmayacağım için. Bu devreyi yapan ya da bu sorundan anlayan arkadaşlar yardım ederlerse sevinirim. Kolay gelsin,iyi forumlar hepinize.
Yapmış olduğum devre: http://320volt.com/100-watt-anfi/

