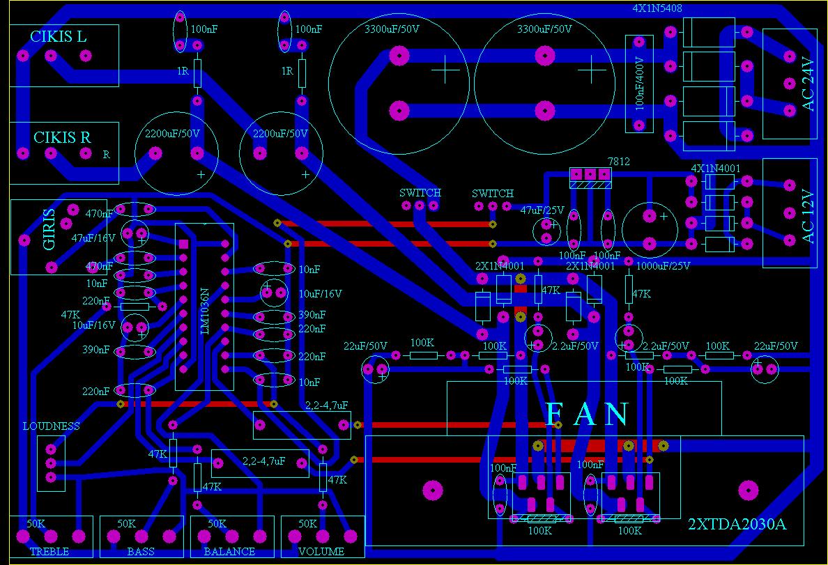
Surround yazdı:birde şu şase döngüsü nedir anlamış değilim malum daha öğrenciyiz çaylağız bu işte sanırım yıldız bağlantı kastediliyor yani şaseyi dolaştırmamak doğru mudur açıklar mısınız rica etsem


Bu forumu görüntüleyenler: Google [Bot] ve 0 misafir