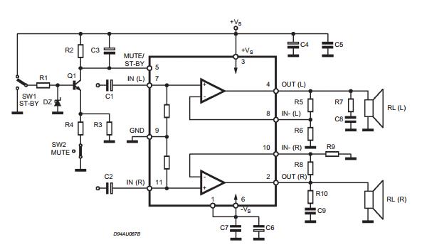
Arkadaşlar bu mute işini kökten iptal etsem 5 nolu bacağı nereye ve hangi değerde dirençle bağlamam lazım.
Veya mute özelliğini kullanmak istesem standby yazan yerdeki 10 k direncin ucu nereye gidecek

ekrem3457 yazdı:Arkadaşlar bu mute işini kökten iptal etsem 5 nolu bacağı nereye ve hangi değerde dirençle bağlamam lazım.
Veya mute özelliğini kullanmak istesem standby yazan yerdeki 10 k direncin ucu nereye gidecek

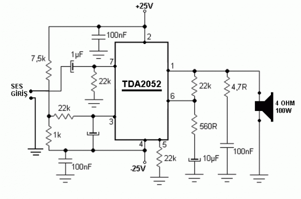
ekrem3457 yazdı:Yok hocam senin değil ama kendi dikkatsizliğim yüzünden sıkıntı yaşadım,+ ve - yi yanlış bağlayarak entegrenin birini ilk anda cozurdattım.(Sağdaki entegre)
(7265 değilde 2052 ile bir devre yapayım dedim. 2050,2030 ve lm1875'i dinlemiştim,dedim birde 2052 yapayım birde onun dadına bakalım)
Sonra yanlışımın farkına vararak önce kondansatörlerin yönünü değiştirdim ve doğru bağlantıyı yapsamda soldaki entegrede çalışmadı.Sadece rail in biri olan 21 v. var çıkışta.Entegrelerin her ikisinide değiştireceğim,yine olmazsa yeniden baskı devre çizeceğim ama ne olursa olsun bu entegrelerin sesini duyacağım.
Bu forumu görüntüleyenler: Google [Bot] ve 0 misafir