LME49600..
kulaklık meraklıları için, 2000V/us hız ile çok başarılı bir IC.
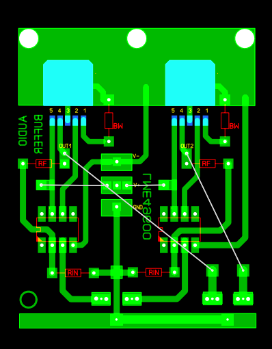
LME49600'leri RS den aldım, delikli plakete sığdıramayınca baskı devre çizdim.
devreyi epoksi plaket üzerine bastım. asite atmadan önce çok ısınacağını düşünerek, plaketin fazla kısımlarını izole bant ile kapatarak büyüttüm.
kulalıkları zorlamamak adına, kazanc değerini çok yüksek tutmadım.
+/- 9V besleme ile hafif bir ılıma oluyor. uzunca bir süre bu şekilde çalışabiliyor.
isteyenler için uygulama dosyalarını paylaşıyorum.
yorum ve önerilerinizi bekliyorum.
iyi çalışmalar...

