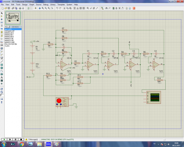
Böyle bir crossover yapmak zorunda kaldım... Ancak simule etmeden önce size sorayım dedim... KVede kesim frekansı : Crossover Type 24 dB/oct Linkwitz-Riley
Crossover Frequency 2.1 kHz Ancak hoşuma gitmedi... Ses boğuk vede devreyi maalesef orjinal pcb ye bastırdım... Kondansatör vede dirençlerle oynamam gerekiyor ama simulede bu sonuca ulaşabilirmiyim ? Nasıl düzeltebilirim bunu ?



