gönderen sarpkaya » 14 Ağu 2011, 15:09
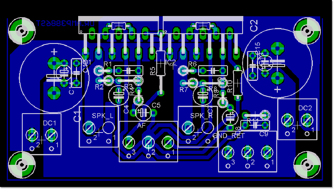
Merhabalar.Birçok değrerli üye arkadaşımızın yapmış olduğu lm 3886 projesi hakkında yardımlarınızı bekliyorum.Devre elemanlarının değerini okuyamıyorum yardımcı olursanız sevinirim.birde pcb çizimi elinde olan varsa paylaşabilir mi.iyi günler.
- Eklentiler
-

Hayalgücü bilgiden daha önemlidir...
(Albert Einstein)