1mf mı 4.7mf mı?

Entegreli Güç Yükselteçleri » Küçük ama çok etkili. Entegreli(tümdevreli) ses yükselteçleri ile alakalı soru(n)lar

1mf mı 4.7mf mı?

Okunmamış iletigönderen maystor » 27 Haz 2008, 23:21

Bir yerden bulduğum wima mks kondansatorleri 3886 ile yaptığım amfiye dc coplaj olarak kullanmak istiyorum.
Acaba 1 veya 4.7 arasında ne fark olur.1 takmak istiyorum çünkü 1 den 12 tane var 4.7den sadece 4 tane.
100_3086.JPG
SADECE KENDİN OL!
Kullanıcı avatarı
maystor
DIY Audio Gurusu
 
İleti: 504
Kayıt: 11 Mar 2008, 14:32
Konum: istanbul
İl: istanbul
Meslek: makine otomasyonu


Cevap: 1mf mı 4.7mf mı?

Okunmamış iletigönderen e_cag » 28 Haz 2008, 01:10

Giriş kondansatörünün değeri, giriş sinyal frekansının alt veya üst sınırını belirliyordu ama ezberden söyleyemem, bakmam lazım. Hafızama güvenecek olursam da bir noktaya kadar girişten anfiye geçecek en düşük frekans bu kondansatöre bağlı. Ne kadar büyük (tabi 100 uF kadar değil), o kadar düşük frekans girişine izin... Anfin hazırsa ikisini de takıp sese ve keyfine göre karar vermen, işin teorisini öğrensen dahi en iyisi olur.
Yaptım yaptım kutulayamadım.
Kullanıcı avatarı
e_cag
DIY Audio Gurusu
 
İleti: 1416
Kayıt: 10 Oca 2008, 02:06
Konum: Istanbul
İl: İstanbul
Meslek: Kimyager

Cevap: Cevap: 1mf mı 4.7mf mı?

Okunmamış iletigönderen maystor » 28 Haz 2008, 08:58

e_cag yazdı:Giriş kondansatörünün değeri, giriş sinyal frekansının alt veya üst sınırını belirliyordu ama ezberden söyleyemem, bakmam lazım. Hafızama güvenecek olursam da bir noktaya kadar girişten anfiye geçecek en düşük frekans bu kondansatöre bağlı. Ne kadar büyük (tabi 100 uF kadar değil), o kadar düşük frekans girişine izin... Anfin hazırsa ikisini de takıp sese ve keyfine göre karar vermen, işin teorisini öğrensen dahi en iyisi olur.


Bugün deneyecem vakit bulursam.Aslında 4.7 leri kendim yaptığım sub amfisindeki linkwitz-riley filtresine takmak istiyorum.Orada şu anda 3,3mf var,acaba 4,7 takınca daha düşük frekansları da verir mi diye merak ediyorum.
SADECE KENDİN OL!
Kullanıcı avatarı
maystor
DIY Audio Gurusu
 
İleti: 504
Kayıt: 11 Mar 2008, 14:32
Konum: istanbul
İl: istanbul
Meslek: makine otomasyonu

Cevap: 1mf mı 4.7mf mı?

Okunmamış iletigönderen drhardware » 28 Haz 2008, 10:13

Direkt sinyal hattında kullanılacak kondansatörler için daha yüksek değer her zaman iyidir. 1u yerine 4u7 takman her düşük frekans cevabını artırır hem de faz bozulmalarını azaltır.
Ancak linkwitz devresi için aynı şeyi söyleyemem. Genellikle çok sıkı hesaplanmışlardır ve hattaki bir kondansatörün değiştirilmesi beklenmeyen sonuçlara yol açabilir.
Eğer devre şemanı yayınlarsan bir şey söyleyebilirim.
Kullanıcı avatarı
drhardware
Eski Site Sorumlusu
 
İleti: 1072
Kayıt: 12 Arl 2006, 17:08
İl: Ankara

Cevap: Cevap: 1mf mı 4.7mf mı?

Okunmamış iletigönderen maystor » 28 Haz 2008, 14:01

drhardware yazdı:Direkt sinyal hattında kullanılacak kondansatörler için daha yüksek değer her zaman iyidir. 1u yerine 4u7 takman her düşük frekans cevabını artırır hem de faz bozulmalarını azaltır.
Ancak linkwitz devresi için aynı şeyi söyleyemem. Genellikle çok sıkı hesaplanmışlardır ve hattaki bir kondansatörün değiştirilmesi beklenmeyen sonuçlara yol açabilir.
Eğer devre şemanı yayınlarsan bir şey söyleyebilirim.


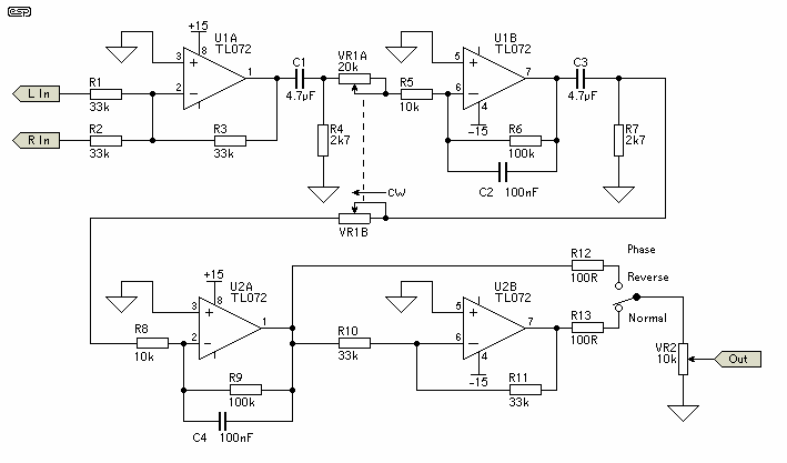
Orijinali zaten 4,7 ,elimde olmadığı için 3,3 takmıştım.
Devre için link
http://sound.westhost.com/project48.htm

p48-f1.gif
p48-f1.gif (6.83 KiB) 820 defa görüntülendi
SADECE KENDİN OL!
Kullanıcı avatarı
maystor
DIY Audio Gurusu
 
İleti: 504
Kayıt: 11 Mar 2008, 14:32
Konum: istanbul
İl: istanbul
Meslek: makine otomasyonu


Entegreli Güç Yükselteçleri


Kimler çevrimiçi

Bu forumu görüntüleyenler: Google [Bot] ve 0 misafir