
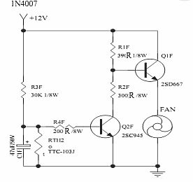
Resimdeki devreyi kullanıyorum gayet güzel çalışıyor.
Mosfet olarak elinizdeki N kanallı mosfetleri deneyin büyük ihtimalle uyacaktır.
Ben devrede örneğin IRF630 kullandım.
NTC olarak 5K deneyebilirsiniz hatta NTC nin +12V a bağlı ayağına seri bir 10K potansiyometre ilavesi ile ayar yapılabilir.