Bu defa bazı testleri daha yüksek düzeyde yapabilmek için
''Audio Function Generator'' yapmaya karar verip, çalışmalarımın
sonuna geldiğim noktada devrenin kurgusunu paylaşıyorum.
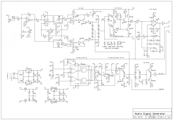
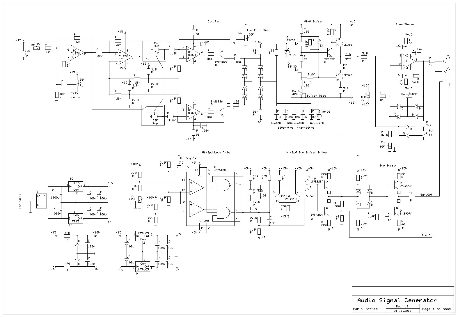
Bu devrede Heatkit IG-1275 devresi baz alınırken, güncel şartların yükselmesi
nedeni ile bazı noktalarda kendi devrelerimi ve düzenlemelerimi
ekledim.
JFet buffer, sine-shaper, output ampl-att ve bazı devrelerde
eşik değerlerinin değişitirilmiş olması gibi.
Burada kullanılan signal üretim yöntemi, yakın zamana kadar
ticari ürünlerde en çok kullanılan yöntem, bir kondansatorün
sabit akımla şarj ve deşarjı ile gerçekleştiriliyor.
Şarj ve deşarj noktalarının yeri, neg. ve pos. alternanslar
için bir çift comparator kullanılıp, bunun eşik değeri ile
sağlanıyor.Bu da aynı zamanda ihtiyacımız olan üçgen dalganın
min.-max. tepe noktalarını belirliyor.
Tam bu noktada çok hızlı bir flip-flop şarj yönünü belirleme
amaçlı olarak alternans değişimini sağlarken, kare dalga
gereksinimimizi de karşılamış oluyor.
Ayrıca simetri ayarı ile kare dalgada pulse genişliği
ve ramp generator özelliği de kontrollü olarak
ayrı bir seçenekte sağlanabiliyor.
Bu devrelerde üçgen dalga bir sine-shaper ile sinus e dönüştürülüyor.
Bir çok devrede diod ya da diod+transistor kullanılırken,
burada oluşan potansiyel kayıpları telafi etme sırasında THD
değerleri ayrıca yükseleceği için, Intersil mühendislerinin
geliştirdiği opamp+diod sine-shaper kullanıldı.
Böylelikle çok az bir kayıpla sinus elde edilmiş olduğu için,
output ampl. kazancı da düşük tutularak, çok daha yüksek hız
ve spect. elde edildi.
Tabii böyle bir devrede sıradışı bir output ampl. tasarlandı.
Hedeflenen slew-rate 400V/uS
Çıkış devresini dB att. devresi ile test ettikten sonra ekleyeceğim.
Frekans bandı 1-10-100 şeklinde olabilirdi, ancak ben biraz daha geniş band
tercihim ile 1-400 10-4000 olarak görüldüğü gibi kullandım.
Devrenin çıkış empedansı 50 ohm ve 10V rms olarak tasarlandı.
0-70dB 10 kademe ve 0-10dB pot. kontrollü.
Bu devreyi diy olarak yapılsın amaçlı paylaşmıyorum,
ki isteyen yapabilir de.
Ama osiloskobu ve konu ile ilgili birikimi olmayan arkadaşların
denemesini hiç önermiyorum.
Zira böyle devreler sadece şemadan ibaret değildir,
ayarlamak için prosedürünü iyi bilmek gerekiyor.
Ama bilgilenme amaçlı paylaşılmalıydı.
Selamlar






