lm3886 gırıs kondansatoru ne olmalı

Diğer Bilgiler » Ana sayfada yayınlanabileceğini düşündüğünüz herhangi bir bilgiyi buraya gönderin.

lm3886 gırıs kondansatoru ne olmalı

Okunmamış iletigönderen mk_ » 30 Ekm 2010, 16:50

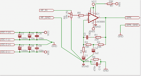
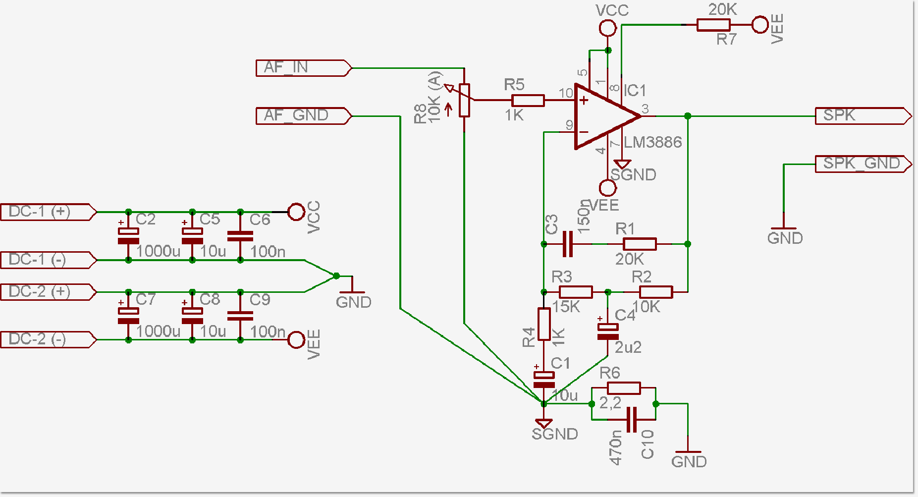
diy audiodan buldugum ekteki semayı yapmayı dusunuyorum fakat sinya gırısıne ses kaynagını koruma amaclı kondansator takmak ıstıyorum ne takabilirim yorumlarınızı beklıyorum
Eklentiler
acikdevre_buyuk.gif
sema
mk_
DIY Audio Takipçisi
 
İleti: 84
Kayıt: 30 Ekm 2010, 12:43
İl: istanbul
Meslek: elektronik haberleşme


Ynt: lm3886 gırıs kondansatoru ne olmalı

Okunmamış iletigönderen e_cag » 30 Ekm 2010, 22:16

Foruma hoş geldiniz!..

Tek soru için üç ayrı başlığa gerek yoktu. :lol: Girişte AF IN yazan nokta ile pot arasına seri 10uF MKP kondansatör işinizi görür.

Metal flim dirençler düşük dip gürültüsü için en iyi seçim. Karbon dirençlerin sese renk verdiği söylenir ya, ne kadar duyulur bilemiyorum. Sese verdiği rengin beğenilmesi ise tamamen kişisel beğeni meselesi olur. Projenizde başarılar, paylaşımlarınızı bekleriz. :)
Yaptım yaptım kutulayamadım.
Kullanıcı avatarı
e_cag
DIY Audio Gurusu
 
İleti: 1416
Kayıt: 10 Oca 2008, 02:06
Konum: Istanbul
İl: İstanbul
Meslek: Kimyager

Ynt: lm3886 gırıs kondansatoru ne olmalı

Okunmamış iletigönderen mk_ » 31 Ekm 2010, 00:06

yardımlarınız ıcın cok tesekkurler baslıklar ıcın kusura bakmayın acemılık ve heycan her an bu amp dusunuyorum ve kalıtelı yapmak ıstıyorum tum cabam bu
bir sorum daha olucak bas sesler ıcın evde bır subwoofer ve bas amp (devre tamırcıhasanın 250w ve bırde aktıf filitre kullanılmıstır) var yapıcagım budevreyı normal seslendirme ıcın kullanıcam ve bas seslerın hopalorlerde gereksız tıtreme yapmamasını ıstıyorum nasıl bır yol ızlemelıyım :geek:
mk_
DIY Audio Takipçisi
 
İleti: 84
Kayıt: 30 Ekm 2010, 12:43
İl: istanbul
Meslek: elektronik haberleşme

Ynt: lm3886 gırıs kondansatoru ne olmalı

Okunmamış iletigönderen miriel » 31 Ekm 2010, 00:51

Aynı kabin içinde mekanik etkileşimden bahsediyorsanız ya arkası kendinden kapalı hoparlör kullanacaksınız, Kabiniçini izolasyon malzemeleriyle dolduracaksınız yada ayrı bir bölmede bassı kullanacaksınız.
İnanç GÜMÜŞLER
Kullanıcı avatarı
miriel
DIY Audio Gurusu
 
İleti: 325
Kayıt: 09 Haz 2009, 15:57
İl: RİZE
Meslek: Makina Mühendisi

Ynt: lm3886 gırıs kondansatoru ne olmalı

Okunmamış iletigönderen mk_ » 31 Ekm 2010, 20:57

yok mekanık etkılesım degıl cunku hoparlorler ayrı kabınlerde olacak ben filitre kullanımı ıcın sormustum

ayrıca sgndyı normal gnd ile kısa devre yapıcakmıyız. sgnd nedir tesekkurler
mk_
DIY Audio Takipçisi
 
İleti: 84
Kayıt: 30 Ekm 2010, 12:43
İl: istanbul
Meslek: elektronik haberleşme

Ynt: lm3886 gırıs kondansatoru ne olmalı

Okunmamış iletigönderen mk_ » 02 Kas 2010, 08:58

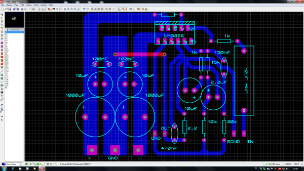
devrenin baskı devresini cizdim sizce nasıl olmus calısırmı
Eklentiler
Adsız.png
mk_
DIY Audio Takipçisi
 
İleti: 84
Kayıt: 30 Ekm 2010, 12:43
İl: istanbul
Meslek: elektronik haberleşme

Reklamlar

Ynt: lm3886 gırıs kondansatoru ne olmalı

Okunmamış iletigönderen Amatör » 02 Kas 2010, 13:33

Forumda baskılı devre tasarımı vardı diye hatırlıyorum.
Sizin çizimde yıldız şasi noktasının şasi ile temasını göremedim.
Entegrenin arkasındaki direnci plaketin altından lehimlerseniz ,soğutucuyu takarken size sorun çıkarmaz

Kolay gelsin
Amatör
DIY Audio Gurusu
 
İleti: 775
Kayıt: 07 Eyl 2009, 19:15
İl: Zonguldak

Ynt: lm3886 gırıs kondansatoru ne olmalı

Okunmamış iletigönderen e_cag » 02 Kas 2010, 16:20

Forumda ve nette çok fazla pcb tasarımı var. Ama amacınızın pcb tasarımı öğrenmek olduğunu düşünüyorum.

Önce soğutucu montajı konusunu göz önüne almak lazım. Netteki pcblerin hemen hemen tamamında entegrenin arkasına doğru kartı uzatmaya gerek olmadan tasarım yapılmış. 3886'yı tam güçte çalışırken soğutacak kapasitede soğutucular büyükçe olduğundan kartın üzerine oturtmak için arkaya doğru kartı epey uzatmak lazım ki bence gereksiz. Bu durumda entegrenin arka tarafına gelen mute direncini de kenara sağ tarafta bir yere çekebilirsiniz. 3 numaradan 9 numaraya bağlanan feedback direncini ise entegrenin iyice yakınına yerleştirmeniz gürültü ve osilasyon açısından hayırlı olur.

Ama en önemlisi, galiba şemaya göre hata var. En önemli tavsiyem şemaya bakıp Ares'te çizmek yerine önce şema programında (Isis'ti galiba) şemayı çizip, pcb'ye oradan geçmek. Böylece en azından şemaya sadık kalırsınız. GND ve OUT yazan pinlerin adları birbiriyle karışmış. Feedback kondansatörü de entegrenin daha yakınında olsa iyi olur. 150nF kondansatör ne kondansatörüdür, anlamadım. İzlediğiniz şemayı da eklerseniz daha rahat görürüz.
Yaptım yaptım kutulayamadım.
Kullanıcı avatarı
e_cag
DIY Audio Gurusu
 
İleti: 1416
Kayıt: 10 Oca 2008, 02:06
Konum: Istanbul
İl: İstanbul
Meslek: Kimyager

Ynt: lm3886 gırıs kondansatoru ne olmalı

Okunmamış iletigönderen mk_ » 02 Kas 2010, 23:39

sema olarak sayfanın basındakı sema evet gnd out karısmıs yıldız sase baglantısını semaya gore gnd ye vermemıs bır de bu yonuyle semayla bırlıkte degerlendırırsenız cok ıyı olur amacım ogrenmek yorumlarınız benım ıcın cok degerlı
tesekkurler
alttakı resımde devre sızın yorumlarınız dogrultusunda degıstırmeye calıstım
Eklentiler
Adsız.png
mk_
DIY Audio Takipçisi
 
İleti: 84
Kayıt: 30 Ekm 2010, 12:43
İl: istanbul
Meslek: elektronik haberleşme

Ynt: lm3886 gırıs kondansatoru ne olmalı

Okunmamış iletigönderen e_cag » 03 Kas 2010, 01:59

diyaudiodan buldum dediğiniz, bizim diyaudiotr.com'un ilk projesi (https://diyaudiotr.com/islecler/tamm ... ?metinid=1).

Dolayısı ile bu şema için eagle'da yapılmış pcb tasarımı da mevcut. Yaptığınız tasarımı daha derli toplu yapmak adına pek çok noktada değişiklik yapılabilir ama bunların herbirini tarif etmek çok kolay değil. O yüzden bunun yerine önce mevcut tasarımı iyice incelemenizi, hatta proteus'ta birebir kopyalamaya çalışmanızı öneririm. Böylece Eagle'da hangi parçanın nereye ne yönde yerleştirildiğini bulup proteusta aynısını yapmaya çalışırken hem şemayı iyice ezberlemiş hem de pcb tasarımında, özellikle geribesleme hattının kısa tutulması konusunda ne yapılabileceğini öğrenmiş olursunuz. Mesela 5 nolu pinin aşağısındaki 470nF'ı oradan uzaklaştırın şimdilik, ondan açılacak alanı da kullanıp, 3 nolu pine bağlı olan 10K ve 20K dirençleri 3 numaranın dibine iyice yanaştırın. 4 numaraya giren besleme hattını o kadar arkaya çekmek yerine boş olan 2 nolu pinin üzerinden geçirin, böylece entegrenin arkasına o kadar taşmamış olursunuz. 8 numaradan 4 numraya giden direncin sağ tarafta bağlandığı geniş alana da hiç ihtiyaç yok.
Eklentiler
ADSZ_2~1.PNG
Yaptım yaptım kutulayamadım.
Kullanıcı avatarı
e_cag
DIY Audio Gurusu
 
İleti: 1416
Kayıt: 10 Oca 2008, 02:06
Konum: Istanbul
İl: İstanbul
Meslek: Kimyager

Sonraki

Diğer Bilgiler


Kimler çevrimiçi

Bu forumu görüntüleyenler: Google [Bot] ve 0 misafir