Basit ve güvenilir hoparlör koruma devresi

Diğer Bilgiler » Ana sayfada yayınlanabileceğini düşündüğünüz herhangi bir bilgiyi buraya gönderin.

Ynt: Basit ve güvenilir hoparlör koruma devresi

Okunmamış iletigönderen hamist » 30 Tem 2013, 19:28

Evet, bugün HA12002 ile biraz dalaştık. :)

Datasheet devresini kurup çalıştırdım.
Ama power on/off kontrolu için illede neg. voltaj istemesi
ve bu voltajın pin 5 de -4.5V olma gereksinimi,
doğrusu benim hoşuma gitmedi.
Zaten neg. voltaj kullanılacak olsa, dengeli zamanlama sorun olmadan
bir çok devre oluşturulabilir.
Ki benim halen kullanmakta olduğum dual opap lı uygulama böyledir.

Termal kontrol girişi pin 3 gnd. ile köprülendikten sonra devre çalışmaya başladı.
Bu seçeneği kullanmak isteyenler buraya uygun bir PTC veya termal kontak kullanabilir.

Neyse gelelim test sonuçlarına.

Girişe - ve + 8VDC verildiğinde her iki yönde de 0.5sec. gecikme ile röle bıraktı.
Daha yüksek DC voltajlarda bu süre çok daha kısalacaktır.
-4VDC testinde 1.75 sec
+4VDC testinde 2.5 sec.
Bu süreler biraz uzun gibi olsa da, 330u bipolar kond. 220u yapılarak kısaltmak mümkün.
Kapanma sırasında röle gecikme olmaksızın denecek kadar kısa süre içinde bırakıyor.

Şimdilik bu kadar.
Denediğim 2 transistorlü koruma devresi çizim hazır olunca.
:)

Selamlar
Tüketimleri ile ünlü ülkelerin tarihlerini üreten ülkeler yazar.
hamist
DIY Audio Gurusu
 
İleti: 1401
Kayıt: 24 Mar 2011, 23:45
İl: istanbul
Meslek: endüstriel elektronik


Ynt: Basit ve güvenilir hoparlör koruma devresi

Okunmamış iletigönderen Amatör » 30 Tem 2013, 20:56

Anlaşılan tek beslemeli bu tip entegre devreler in karakteristikleri aşağı yukarı birbirleri ile aynı şekilde.
Bütün kaçak dc gerilimleri algılama süreleri farklılılar gösterebiliyor.
Aslında, yeterli korumayı sağlayabilyor mu sorusuna benim cevabım evet yeterli olur.
Bilmem katılırmısınız bu düşünceme
Aslında bazı amplilerde gördüğüm,power on yapıldığında bir led in flip flop gibi 30sn. kadar yanıp sönmesinden sonra şak diye röle sesi ile sabit yanar hale gelmesi korumadan ziyade görsel anlamda çok hoş oluyor.Aslında bizim yaptıklarımızda bunlardan aşağı kalmaz diye düşünüyorum.Sadece plip flop umuz eksik :)

Selamlar
Amatör
DIY Audio Gurusu
 
İleti: 775
Kayıt: 07 Eyl 2009, 19:15
İl: Zonguldak

Ynt: Basit ve güvenilir hoparlör koruma devresi

Okunmamış iletigönderen hamist » 30 Tem 2013, 21:24

Amatör yazdı:Anlaşılan tek beslemeli bu tip entegre devreler in karakteristikleri aşağı yukarı birbirleri ile aynı şekilde.
Bütün kaçak dc gerilimleri algılama süreleri farklılılar gösterebiliyor.
Aslında, yeterli korumayı sağlayabilyor mu sorusuna benim cevabım evet yeterli olur.
Bilmem katılırmısınız bu düşünceme
Aslında bazı amplilerde gördüğüm,power on yapıldığında bir led in flip flop gibi 30sn. kadar yanıp sönmesinden sonra şak diye röle sesi ile sabit yanar hale gelmesi korumadan ziyade görsel anlamda çok hoş oluyor.Aslında bizim yaptıklarımızda bunlardan aşağı kalmaz diye düşünüyorum.Sadece plip flop umuz eksik :)

Selamlar


PP class a da, koruma devresi ve on/off seçenekleri bir kombinasyon olarak
birlikte çalışıyor.
Yani eğer bir koruma söz konusu oldu ise, hoparlor koruma ve main pwr relay bırakarak
sadece stndby. pwr da kırmızı led kalıyor.

Süre değişkenliği, aslında çıkış gücüne göre giriş direnç-kond ikilisi ile düzenlenmelidir.
Bu da yüksüz olarak olabilir, bass seslerde max. güç altında röle bırakmama noktasına ayarlanmalıdır.

Bu ortamlarda görülen devreler üniversal kabul edildiği için,
100W bir ampl. koruma devresi 25W için kullanıldığında koruma da risklere geç kalabiliyor.
Çıkışlardaki bir kaç Volt sapmalar 1sec. gibi bir zamanda devremizi tetiklemelidir.
Voltaj, kısa devre nedeni ile zaten genellikle hızlı yükseleceği için,
koruma süresi çok kısa olur.
Yani 8 V dc ile 0.5 sec. de tetikleme gerçekleşiyorsa,
16V olduğu zaman çok daha hızlı bir kapanma olacaktır.

Selamlar
Tüketimleri ile ünlü ülkelerin tarihlerini üreten ülkeler yazar.
hamist
DIY Audio Gurusu
 
İleti: 1401
Kayıt: 24 Mar 2011, 23:45
İl: istanbul
Meslek: endüstriel elektronik

Ynt: Basit ve güvenilir hoparlör koruma devresi

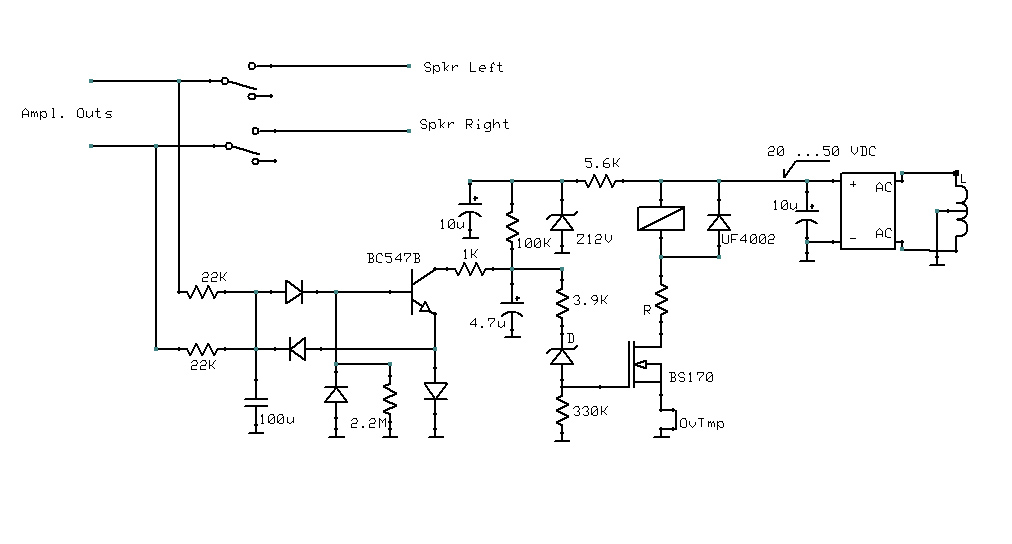
Okunmamış iletigönderen hamist » 30 Tem 2013, 21:29

Bu da en basitinin cevapları

-/+ 8VDC giriş voltajı ile 380mS
- 4VDC giriş voltajı ile 1.3sec
+ 4VDC giriş voltajı ile 1.5sec.

Gecikmesiz Pwr. off,
pwr on delay
termal kont.
Speaker protect

Şemada gözden kaçmış, BS170 in gate ine giden zener 6.8V
Mosfet yerine BC337, ya da darlington kullanılabilir, ama base akımı yerine
gate voltajı röle sesi açısından daha sağlıklı oluyor.
:)
Eklentiler
TR Spkr Prtct.jpg
Tüketimleri ile ünlü ülkelerin tarihlerini üreten ülkeler yazar.
hamist
DIY Audio Gurusu
 
İleti: 1401
Kayıt: 24 Mar 2011, 23:45
İl: istanbul
Meslek: endüstriel elektronik

Ynt: Basit ve güvenilir hoparlör koruma devresi

Okunmamış iletigönderen caglarm » 30 Tem 2013, 21:42

olc technics yazdı:Güvenilir hoparlör koruma devresi için eski entegreleri araştırmaya gerek yok bence arkadaşlar. Devre budur:

esp 033.jpg


Devreyi yerinde incelemek için :http://sound.westhost.com/project33.htm

Dün bu şemayı delikli karta hiç bir sorun yaşamadan kurdum. Devre sorunsuz çalışıyor. Pozitif, ya da negatif fark etmez. İstinasız tetiklenip hoparlörü korumaya alıyor. Termal koruması ve Overload koruması yok ama, termal koruma; soğutucuya termik bağlanılarak halledilebilir. Overload koruması üzerinde çalışıyorum. P 33 e overload koruması da eklenebilir sanırım. Devre zaten Röle aktivasyon devresine yapılmış iki eklendiden ibaret.

resim.rar


merhaba,
bu devreyi çok uzun zamandır defalarca kez yapıp kullandım.çok stabil bir devre.yaklaşık 800mv da korumaya geçiyor ve devre kurgusu gereği 15-18 saniye kadar beklemede kalıyor.bu zaman içinda tekrar bir anlık bile olsa dc voltaj geldiğinde zaman yeniden sıfırlanarak başlıyor.devrenin benim için en büyük avantajı harici besleme gerektirmeden +- 24-60v arasında amp. kendi beslemesine bağlanarak sadece 1 direnç değişikliği ile kullanılabilmesi.
devre o kadar stabil ki 20hz altında sinyali dc olarak algılıyor.eğer sub. amp da kullanılacak ise birkaç değişiklik gerekiyor.zaten yapımcı sitesinde de hepsi detaylı olarak anlatılmış..
herkese kolay gelsin..
Kullanıcı avatarı
caglarm
DIY Audio Gurusu
 
İleti: 245
Kayıt: 17 Oca 2011, 00:46
İl: kocaeli
Meslek: Elektronik-Enstruman Tekn.

Ynt: Basit ve güvenilir hoparlör koruma devresi

Okunmamış iletigönderen Amatör » 30 Tem 2013, 21:46

Hamit Bey,transistörli devre çok pratik olmuş,elinize sağlık
Girişte kullanılan diyotlar 4148 mi acaba?

Benim class A da besleme trafosunu röle vasıtası ve küçük bir anahtar ile açılıp kapanıyor.
Ancak bir problem anında hoparlör koruması ile birlikte besleme trafosunu kontrol eden rölenin de açılmasını akıl edemedim doğrusu.Gerçi bunu devreye uyarlıyabilirmiydim,zannetmiyorum :)
Amatör
DIY Audio Gurusu
 
İleti: 775
Kayıt: 07 Eyl 2009, 19:15
İl: Zonguldak

Reklamlar

Ynt: Basit ve güvenilir hoparlör koruma devresi

Okunmamış iletigönderen hamist » 30 Tem 2013, 21:49

Amatör yazdı:Hamit Bey,transistörli devre çok pratik olmuş,elinize sağlık
Girişte kullanılan diyotlar 4148 mi acaba?

Benim class A da besleme trafosunu röle vasıtası ve küçük bir anahtar ile açılıp kapanıyor.
Ancak bir problem anında hoparlör koruması ile birlikte besleme trafosunu kontrol eden rölenin de açılmasını akıl edemedim doğrusu.Gerçi bunu devreye uyarlıyabilirmiydim,zannetmiyorum :)


Evet belirtilmemiş diod lar 4148
Galiba fazla basit olmuş :)
Tüketimleri ile ünlü ülkelerin tarihlerini üreten ülkeler yazar.
hamist
DIY Audio Gurusu
 
İleti: 1401
Kayıt: 24 Mar 2011, 23:45
İl: istanbul
Meslek: endüstriel elektronik

Ynt: Basit ve güvenilir hoparlör koruma devresi

Okunmamış iletigönderen Amatör » 30 Tem 2013, 21:58

Yoo,gayet iyi olmuş.
İlk fırsatta denerim ben bunu
Amatör
DIY Audio Gurusu
 
İleti: 775
Kayıt: 07 Eyl 2009, 19:15
İl: Zonguldak

Ynt: Basit ve güvenilir hoparlör koruma devresi

Okunmamış iletigönderen olc technics » 31 Tem 2013, 11:44

caglarm yazdı:
olc technics yazdı:Güvenilir hoparlör koruma devresi için eski entegreleri araştırmaya gerek yok bence arkadaşlar. Devre budur:

esp 033.jpg


Devreyi yerinde incelemek için :http://sound.westhost.com/project33.htm

Dün bu şemayı delikli karta hiç bir sorun yaşamadan kurdum. Devre sorunsuz çalışıyor. Pozitif, ya da negatif fark etmez. İstinasız tetiklenip hoparlörü korumaya alıyor. Termal koruması ve Overload koruması yok ama, termal koruma; soğutucuya termik bağlanılarak halledilebilir. Overload koruması üzerinde çalışıyorum. P 33 e overload koruması da eklenebilir sanırım. Devre zaten Röle aktivasyon devresine yapılmış iki eklendiden ibaret.

resim.rar


merhaba,
bu devreyi çok uzun zamandır defalarca kez yapıp kullandım.çok stabil bir devre.yaklaşık 800mv da korumaya geçiyor ve devre kurgusu gereği 15-18 saniye kadar beklemede kalıyor.bu zaman içinda tekrar bir anlık bile olsa dc voltaj geldiğinde zaman yeniden sıfırlanarak başlıyor.devrenin benim için en büyük avantajı harici besleme gerektirmeden +- 24-60v arasında amp. kendi beslemesine bağlanarak sadece 1 direnç değişikliği ile kullanılabilmesi.
devre o kadar stabil ki 20hz altında sinyali dc olarak algılıyor.eğer sub. amp da kullanılacak ise birkaç değişiklik gerekiyor.zaten yapımcı sitesinde de hepsi detaylı olarak anlatılmış..
herkese kolay gelsin..


Selamlar;

Oldukça avantajlı bir koruma devresi; orası kesin. Ve bunu farketmeyi başarabilen sadece ikimiz varız sanırım. Bu lafım yanlış anlaşılmasın lütfen, yeni şeyler üretmekte güzel bir şeydir. ESP 33 ün tek tuhaf yanı; açılma anında röleden gelen acayip sesler. Ama Hamit ağabeyden tüyoyu kaptım; uygun güçte mosfet transistör (P-kanal olmalı, bulunması bir hayli zor olacak) ya da darl. tr olabilir. ESP 33 te epey malzeme var ama, sadece DC det. katını kullanacaksak; farklı bir röle sürücü katı düzenleyebiliriz. Durun şu overload katını da bir ekleyim, o zaman harika olacak işte...
Kullanıcı avatarı
olc technics
DIY Audio Gurusu
 
İleti: 259
Kayıt: 31 Arl 2012, 16:23
İl: tekirdağ
Meslek: ha ha ha, please

Ynt: Basit ve güvenilir hoparlör koruma devresi

Okunmamış iletigönderen hamist » 31 Tem 2013, 13:23

olc technics yazdı:

merhaba,
bu devreyi çok uzun zamandır defalarca kez yapıp kullandım.çok stabil bir devre.yaklaşık 800mv da korumaya geçiyor ve devre kurgusu gereği 15-18 saniye kadar beklemede kalıyor.bu zaman içinda tekrar bir anlık bile olsa dc voltaj geldiğinde zaman yeniden sıfırlanarak başlıyor.devrenin benim için en büyük avantajı harici besleme gerektirmeden +- 24-60v arasında amp. kendi beslemesine bağlanarak sadece 1 direnç değişikliği ile kullanılabilmesi.
devre o kadar stabil ki 20hz altında sinyali dc olarak algılıyor.eğer sub. amp da kullanılacak ise birkaç değişiklik gerekiyor.zaten yapımcı sitesinde de hepsi detaylı olarak anlatılmış..
herkese kolay gelsin...

Selamlar;

Oldukça avantajlı bir koruma devresi; orası kesin. Ve bunu farketmeyi başarabilen sadece ikimiz varız sanırım. Bu lafım yanlış anlaşılmasın lütfen, yeni şeyler üretmekte güzel bir şeydir. ESP 33 ün tek tuhaf yanı; açılma anında röleden gelen acayip sesler. Ama Hamit ağabeyden tüyoyu kaptım; uygun güçte mosfet transistör (P-kanal olmalı, bulunması bir hayli zor olacak) ya da darl. tr olabilir. ESP 33 te epey malzeme var ama, sadece DC det. katını kullanacaksak; farklı bir röle sürücü katı düzenleyebiliriz. Durun şu overload katını da bir ekleyim, o zaman harika olacak işte...


Aslında tam olarak fark etmemek değil.
Ben dual opamp ile bu konuda oldukça iddialı bir devre kullandığım için,
alternatif aramadım :)
Ayrıca, hep söylediğim gibi, opamp kullanma nedenim, her yapanın bire bir aynı sonuçları
alacak olması. Transistor kullanılan devrelerde bu her zaman mümkün olamayabiliyor.
Yani eminimki, Çağlar'ın yaptığı ile sizin yaptığınız birlikte test edilecek olsa,
büyük ya da küçük farklılıklar olmaması mümkün değil.

Bu başlıktaki çalışmam da, piyasada dolaşan 2 entegrenin test edilip sonuçlarının
diy ortamına hediye edilmesiydi.
Ki bu anlamda birini değerli dostumuz amator bey test etti,
diğerini de ben.
Artık bu 2 entegre için daha fazla bilgiye sahibiz.
Yani artık ezbere bu iyidir bu kötüdür demek yerine,
sonuçlara bakmak yeterli olacaktır. :)

Ama bu ortamlarda hep basit olsun tercihi nedeni ile de transistorlü bir çalışmanın sonuçlarını ekledim.

ESP'nin bu devresi de elbette hiç tartışmasız denemeye gerek görmeden OK dediğim bir devredir,
diy yolcuları için tek kusuru -V gereksinimi ve biraz da kalabalık oluşu.
Aynı sonuç ile daha basite indirgenebilirdi, ama muhtemelen esp burada ticari düşünmüş olmalı.

Bitmedi, başka bir kurgu oluşturdum kafamda, orada ampl. çıkışında oluşacak dc voltaj ölçülmeden
hoparlor koruması olacak. :)
Bu da her düzeyde 200mS gibi kapatma hızı demek olacak.
Yüşük voltajda yavaş, yüksek voltajda hızlı olmak yerine sürekli aynı hızda çalışacak.
Ve henüz böyle bir uygulama bildiğim kadarı ile yok.

Selamlar
Tüketimleri ile ünlü ülkelerin tarihlerini üreten ülkeler yazar.
hamist
DIY Audio Gurusu
 
İleti: 1401
Kayıt: 24 Mar 2011, 23:45
İl: istanbul
Meslek: endüstriel elektronik

Önceki

Diğer Bilgiler


 


  • Bu konular da ilginizi çekebilir:
    Cevaplar
    Gösterim
    Son ileti
  • Hoparlör imalatı.
    gönderen Kapibara » 23 Oca 2008, 00:44
    1 Cevaplar
    2013 Gösterim
    Son ileti gönderen mehmet-salih Son iletiyi göster
    24 Oca 2008, 23:17

Kimler çevrimiçi

Bu forumu görüntüleyenler: Google [Bot] ve 0 misafir