Amatör yazdı:İç yapısı bu linkte var
http://www.alldatasheet.com/datasheet-p ... 12002.html
Ha12003 piyasada var üstadım keşke Ha12002 de olsaydı o zaman denerdim benim (anlamadığım için) iç yapıya pek ihtiyacım olmazdı
Amatör yazdı:İç yapısı bu linkte var
http://www.alldatasheet.com/datasheet-p ... 12002.html
Bedri® yazdı:Ben aradım Ha12003 ün datasını bulamadım ama satış yerinde koruma entegresi yazıyor 41 kuruş:) herhalde eski versiyonun bir iyisidir inşallah şemasını bulabiliriz.
Birde beni aşar ama koruma devresinin dizaynında µPC1237 kullanıp amplifikatör kısmında emiter dirençlerinin bağlandığı yere yukarıdaki devrede olduğu gibi bir bağlantı yapsak nasıl olur. Amplifikatörün çıkış transistörlerinin ikisinden de bağlantısı olan sadece girişteki devre sınırım.
Bedri® yazdı:Amatör yazdı:İç yapısı bu linkte var
http://www.alldatasheet.com/datasheet-p ... 12002.html
Ha12003 piyasada var üstadım keşke Ha12002 de olsaydı o zaman denerdim benim (anlamadığım için) iç yapıya pek ihtiyacım olmazdıGerçeği söylemek gerekirse Hitachi herhalde bu entegreyi kimsenin kullanmasını istemiyor yoksa bu kadar bozuk taramayla vermezdi herhalde şemasını:)

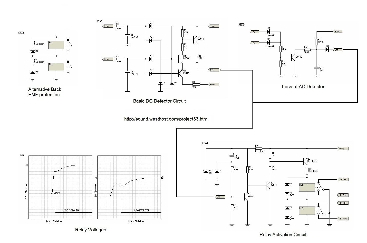
olc technics yazdı:Güvenilir hoparlör koruma devresi için eski entegreleri araştırmaya gerek yok bence arkadaşlar. Devre budur:
Devreyi yerinde incelemek için :http://sound.westhost.com/project33.htm
Dün bu şemayı delikli karta hiç bir sorun yaşamadan kurdum. Devre sorunsuz çalışıyor. Pozitif, ya da negatif fark etmez. İstinasız tetiklenip hoparlörü korumaya alıyor. Termal koruması ve Overload koruması yok ama, termal koruma; soğutucuya termik bağlanılarak halledilebilir. Overload koruması üzerinde çalışıyorum. P 33 e overload koruması da eklenebilir sanırım. Devre zaten Röle aktivasyon devresine yapılmış iki eklendiden ibaret.
hamist yazdı:olc technics yazdı:Güvenilir hoparlör koruma devresi için eski entegreleri araştırmaya gerek yok bence arkadaşlar. Devre budur:
Devreyi yerinde incelemek için :http://sound.westhost.com/project33.htm
Dün bu şemayı delikli karta hiç bir sorun yaşamadan kurdum. Devre sorunsuz çalışıyor. Pozitif, ya da negatif fark etmez. İstinasız tetiklenip hoparlörü korumaya alıyor. Termal koruması ve Overload koruması yok ama, termal koruma; soğutucuya termik bağlanılarak halledilebilir. Overload koruması üzerinde çalışıyorum. P 33 e overload koruması da eklenebilir sanırım. Devre zaten Röle aktivasyon devresine yapılmış iki eklendiden ibaret.
neg. pos. besleme kullanıldığında zaten sorun yok.
Ama genellikle tek beslemeli devreler daha çok ilgi gördüğü için
bu devrelerde zaman sabitinin eşit olmama durumu söz konusu.
HA12002 den 2 adet aldım, bir de 2 transistorlü tek beslemeli
eşit neg. pos. zamanlı bir devreyi denedikten sonra
her iki devrenin sonucunu da paylaşacağım.
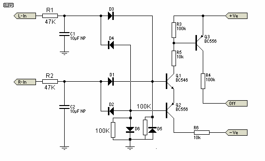
Eklediğiniz devrenin girişindeki base ler ile gnd arasında direnç olmaması güvenilirliği
azaltırır, 2 base den de gnd ye birer adet 100K koymak iyi olur.
olc technics yazdı:
Selamlar;
DC detektörü, BC 546-BC 556 beyzleriyle GND arasına iki direnç atmak iyi bir fikir olabilir. Zira ben devreyi yaparken, aklıma geldi; bu transistörlere beyz polarması dirençleri konsa nasıl olur diye? İnsanda biraz güvensizlik yaratıyor doğrusu. Ama uygulamam da kafayı dağıtmayıp, orjinal şemaya sadık kalarak devreyi tamamladım.
Düşük voltaj denemesi yapmadım ama ayarlı güç kaynağıyla bu akşam test edebilirim vakit bulursam. Bir de şöyle bir şey oldu devreyi test ederken; pozitif (ya da negatif) ucunu değdiriyorum dedektör girişine, röle normalde kapalı kontağına geri dönüyor (işte o an koruma modunda) ucu değdirip çekiyorum. Ancak; röle, ampl. den hoparlöre geçiş vermiyor. Şema tasarımına göre ucu çektiğim anda röle aktif olmalı; ama bunun nedeni de çok bariz bir şekilde, girişteki 100K ohm luk direncin ardındaki 10uF kutupsuz kondansatör. 100K dirençleri ded. katının beyzlerine bağlasam bu soruna çözüm olur mu?
HA 12002 denen arkadaşı Sansui AU-D7 (1982 Japon menşeili güzel bir ampl. ondan arda kalanlar epey işime yaradı diyebilirim) ampl. den tanıyorum. Parça epey eski ancak; işe yararsa neden olmasın diyorum.Tek kaynak çalışması da güzel bir şey ama, kullandığımız ampl. zaten simetrik beslenir. Aynı beslemeden koruma devresini de besleyebiliriz. Hatta ESP 33 ü ampl. katına dahil edebiliriz.
Bende overload araştırmasına devam edeyim bari...
olc technics yazdı:Project 33 ün DC dedektör katında yaptığım bir kaç değişikle yeniden denedim. +/-1.8 v hassasiyette çalışıyor şu an.
Yaptığım değişiklikler;
1-Hamit beyin tavsiye ettiği üzere; Tr nin beysleriyle, GND arasına 100K ohm luk dirençler ekledim (beys polarması). Ve hassasiyet bir miktar düştü. Ama daha kararlı çalışmaya başladı.
2-Girişteki 100K direnci 47K a düşürdüm. Devrenin şeması zaten Douglas Self in Self on Audio kitabından alıntıydı. Oradaki şemada bu direncin değeri 47K du. Ve kutupsuz kondansatörün değeri de 100uF dı.
Kendi uygulamam;
Bu forumu görüntüleyenler: Google [Bot] ve 0 misafir