Arkadaşlar öncelikle konuyu hangi başlığa açmak konusunda çok tereddüte düştüğümü söylemek istiyorum.
Transistörlü amp lilere açsam,chipli olanlara da gerekli olabilir düşüncesi ile diğer bilgilere açmayı daha uygun gördüm.Moderatör daha uygun gördüğü bir başlığa taşıyabilir
Gelelim konumuza,
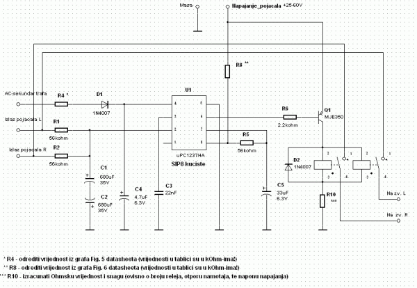
Uzun bir süredir yaptığım amplilerin arkasına upc1237 entegresi ile yapılmış hoparlör koruma ve geciktirici devreyi kullanıyorum.
Devre şeması daha önce paylaştığım üzere şu şekilde
Az eleman ile basit ve pratikliğinin yanında açılış anında geciktirme zamanının kondansatör değeri ile ayarlanabilir olması , enerji kesildiği anda röleyi açması ve çalışma geriliminin geniş bir aralıkta olması bu devreyi çok kullanışlı bir hale getiriyor.
Ancak dün devre üzerinde kendimce bazı testler yapmaya çalıştım
Daha önce bahsettiğimiz gibi pozitif ve negatif alternansta da röle açma yapıyor mu diye çok merak ediyordum
Yaptığım testte devre girişlerine 7,5-8 volt dc gerilim uyguladım.
Sevindirici haber devre iki alternansta da röleyi açarak görevini yaptı.
Fakat negatif gerilimde röle açma işlemi yarım saniye civarında gerçekleşirken,pozitif gerilimde bu süre 1-1,5 dakika civarına kadar ulaştı.
Şimdi sormak istediğim bu devreyi aynı hassasiyette iki alternansta da eşit zamanda çalışabileceği hale getirebilirmiyiz?
Eğer bu revizyonu yapabilirsek mükemmel bir minik hoparlör koruyucu devremiz olacak.
Değişik alternatifler de olabilir tabiiki
Selamlar




