hoparlör yazdı:Hazar artık bence iyi bir çift kulaklık edinelim, yoksa sende var mıydı? Bendeki Philips pek heyecan yaratmıyor artık.
Bir de kulaklık amfilerini beslemek için akülü birşeyler uyduralım da tam fil ordusu durumuna geçelim

Ben kutu ayarlama peşindeyim, ilk yaptığım kulaklık amfisinin kutusu gözüme basit görünmeye başladı

Bende birçok kulaklık oldu. Hiçbiri hi-end değil ama hepsinin de iyi olduğu yönler var. Hepsi bir arada bir kulaklık henüz edinemedim; yakından bileceğiniz gibi yatırımımı artık hoparlör yönüne doğru kaydırmaktayım

Ama kulaklık fikrini ve iyi bir kulaklık gerektiği gerçeğini kabul ediyorum ve destekliyorum.
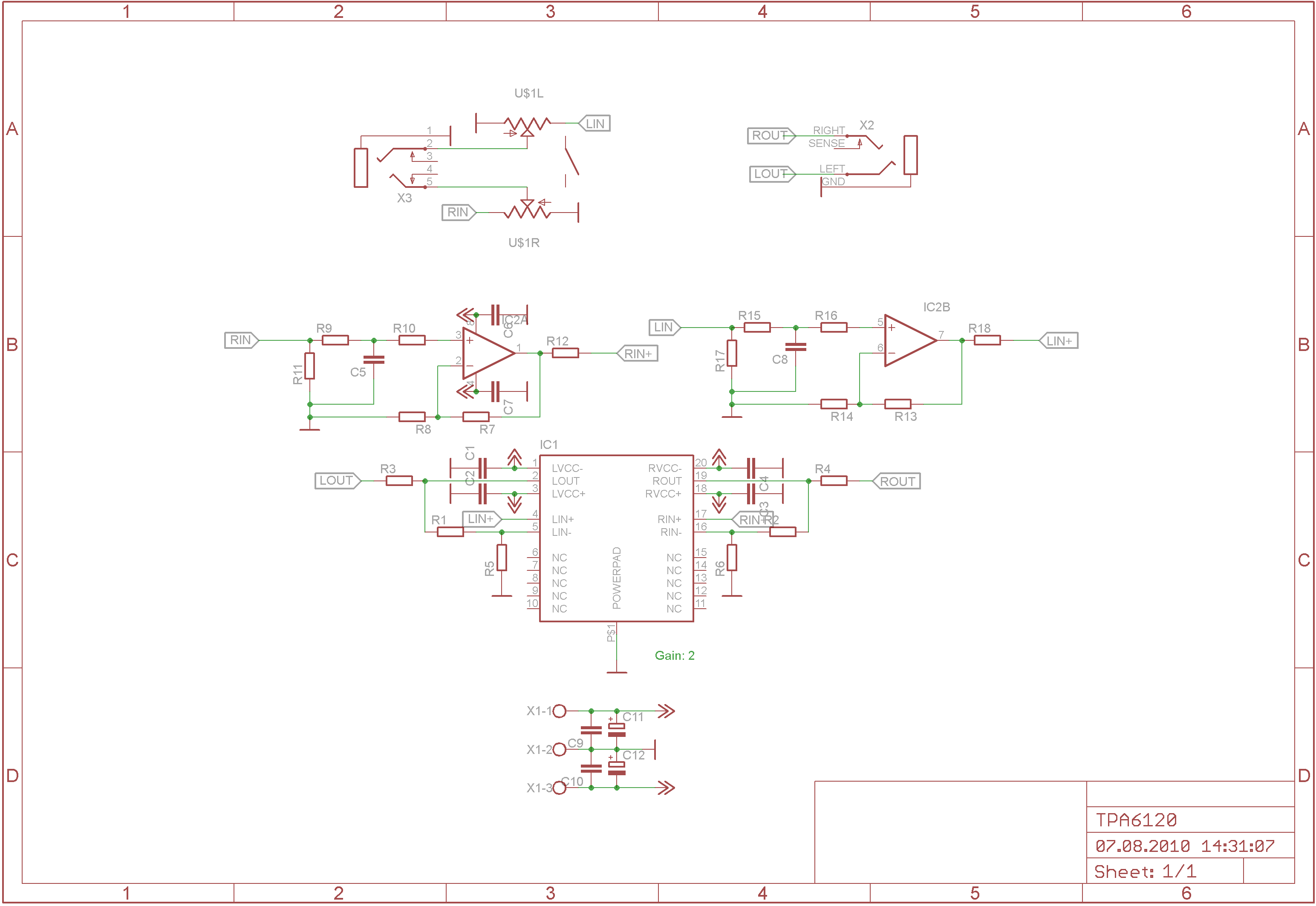
HI-FI'de batarya olayına tam ısınamadım. Simetrik besleme gerektiren bu gibi projelerde 2 adet akü kullanılması gerektiği gerçeği canımı sıkıyor. İki kat yer kaplayacak, şarj edilmeleri gerekecek, birbirinden farklı hızda deşarj olacak vb. aklıma gelen sorunlar. İyi bir şarj sistemi ve şarj sistemine entegre batarya yönetim sistemiyle bunlar çözülemeyecek şeyler değil.
Kutu işine her zaman varım. Kutu projenin kendine yakışanı giymesidir.
Aslında bu TPA'lı olanın taşınabilir olanı da yapılacak. Bu gizli yan proje; kutusu pili bilmemnesi çok daha büyük bir iş olduğu ve çift yüzlü PCB gerektirdiği için henüz AR-GE kısmındayım işin.